版权所有 :朝阳师范学院 备案序号:辽ICP备13005250号-3
地址:辽宁朝阳双塔区龙山街四段966号 技术支持: 朝阳师范学院信息化建设与管理中心
![]() |
2026-04-08 10:27 来源:教务处浏览次数:次
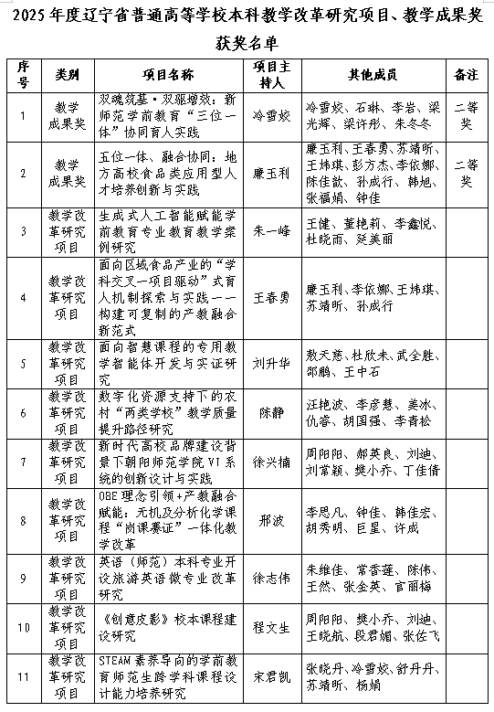
近日,辽宁省教育厅相继发布《关于确定2025年度辽宁省普通高等教育本科教学改革研究项目立项的通知》(辽教通〔2026〕67号)及《关于公布2025年辽宁省普通高等教育本科教学成果展示大赛获奖名单的通知》(辽教通〔2026〕79号),我校9个课题获批省级教学改革研究项目,2个项目获省级本科教学成果奖。
本次获批的9个教学改革研究项目紧密围绕国家战略与地区经济社会发展需求,聚焦人工智能+教育、产教融合、学科交叉与新文科建设、教学模式与课程改革、教育公平与数字化、地域文化传承以及高校品牌建设等多个关键领域,充分体现了项目立项的前沿性、实践性与服务地区发展的针对性。为学校本科教育教学提质增效注入新动能。
在省级本科教学成果奖评选中,我校2项获奖成果荣获二等奖。这两项获奖成果紧密围绕学校办学定位与主责主业,聚焦于学前教育师范人才培养和食品类应用型人才培养等关键领域,致力于推动教育教学改革与专业内涵建设。成果通过创新协同育人机制与实践教学模式,有效促进了理论与实践的深度融合,着力破解了专业发展与人才培养过程中的现实痛点,为提升人才培养质量和推动专业建设升级提供了扎实的实践范例。
这是学校获批建立本科学校以来首次获批省级本科教学改革研究项目和教学成果奖,实现省级本科教学改革研究项目和教学成果奖的零突破,标志着学校在本科教学改革与创新育人方面迈入新征程。
下一步,学校将严格按照省教育厅工作要求,加强对获批项目的全过程管理、指导与支持,保障各个项目高标准推进、高质量完成。同时,以本次立项为契机,进一步激发广大教师参与教学改革与研究的积极性,持续推动本科教育教学改革走深走实,不断提升人才培养能力与质量,更好地服务国家战略需求和地方经济社会发展,为学校的本科建设贡献更大力量。

初审初校:管英杰
复审复校:延美丽
终审终校:曲丽君